各学院:
为贯彻落实教育部《高等学校课程思政建设指导纲要》(教高【2020】3号)和山东省教育厅《关于深入推进高等学校课程思政建设的实施意见》(鲁教高字【2021】4号)文件精神,落实立德树人根本任务,全面深入推进课程思政建设,提升教师课程思政教学能力,不断探索和创新课程思政教育教学方法,经研究,我校决定举办2024年课程思政教学比赛,现将有关事宜通知如下:
一、比赛目标
“以赛促教、以赛促学、以赛促改、以赛促升”,引导广大教师全面开展课程思政建设和教学实践,推进专业教育与思政教育深度融合,全面提升教师的思政教学能力和教学效果,
二、参赛对象
除专职思政课教师以外,承担全日制本科生教学任务的我校在职专任教师。
三、比赛内容
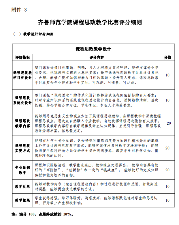
(一)参赛课程的教学设计
课程思政教学设计方案以1个学时为基本单位,主要包括主题名称、课时数、学情分析、教学目标、课程资源、教学内容与过程、教学评价、预习任务与课后作业等,并在开篇标明授课内容所属专业大类、课程名称、知识重难点名称及适用对象等信息,参赛教师应围绕教学中常见的、典型问题或内容进行针对性精心设计,能够有效解决教学过程中的重点、难点问题。
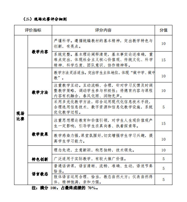
(二)现场教学演示(20分钟)
参赛教师抽签选取1个课堂教学节段进行现场教学演示,现场教学要求充分将思政元素与课程内容有机融合,春风化雨、润物无声。
四、比赛赛程安排
课程思政教学比赛分为学院初赛和学校决赛两个阶段,
(一)5月31日前,各学院组织完成初赛并上报参加决赛名单。每学院需推荐2人参加学校决赛。
学院初赛由各学院自行组织,初赛方案电子版须在初赛前2天报送教务处,产生的优秀选手经学院推荐参加学校决赛,
(二)6月14日,举行学校决赛,
决赛具体程序另行通知。参赛教师从决赛自报的3个教学节段中,抽签选取1个讲授20分钟,评审专家现场打分(打分标准见附件3)。选手的最终成绩,由教学设计成绩(占30%)以及现场教学演示成绩(占70%)综合确定。
五.学校决赛提交材料及要求
(一)材料提交
比赛报送参赛课程教学大纲1个(PDF格式)、3个学时的课程思政教学设计方案(PDF格式)以及对应教学设计的3个课堂教学节段的 PPT课件(教学节段指连续20分钟课堂教学所需要的教学内容,Powerpoint演示文稿16:9大小,分辨率为1600*900,大小控制在100M以内)。以上参赛材料提交时请以“学院+姓名+教学大纲/教学设计/教学PPT”命名。每个参赛选手的所有参赛材料请放入一个文件夹中,文件夹命名为“学院+姓名+课程思政教学比赛参赛材料”。请以学院为单位报送参赛材料。
(二)时间要求
1.5月31日前,请各学院将《6776永利集团课程思政教学比赛选手汇总表》(附件1)发送至邮箱 qlnujx@163.com,邮件主题为“学院+课程思政教学比赛选手汇总表”,纸质版汇总表由学院签字盖章后报送至教务处(2教B408)。
2.6月7日前,以学院为单位将参加校级决赛教师的《6776永利集团课程思政教学比赛选手推荐表》(附件2)以及参赛材料发送至邮箱 qlnujx@163.com,邮件主题为“学院+课程思政教学比赛选手推荐表及参赛材料”
六、奖项设置与结果使用
决赛设一、二、三等奖若千名,根据实际参赛教师数额确定比例。比赛结果由学校发文公布,结果用于学院绩效评价、教师职称评定并对获奖选手进行表彰。
附件1:6776永利集团课程思政教学比赛选手汇总表
附件2:6776永利集团课程思政教学比赛选手推荐表
附件3:6776永利集团课程思政教学比赛评分细则
课程思政研究中心
教务处
2024年5月24日




初审:韩梓轩
复审:赵宝丽
终审:胡颖杰